
記事の概要
2025年6月1日から、労働安全衛生規則改正が施行されます。
改正内容は、熱中症の重篤化を防止するための「体制整備」「手順作成」「関係者への周知」が事業者に義務付けられることです。
事業者の方々は、熱中症についてよく知り、効果的な措置を行えるように準備をしましょう。
ここでは労働安全衛生規則改正による熱中症対策義務化や熱中症について解説します。
事業所で使える「熱中症対策ポスター」PDFデータダウンロード
厚生労働省 令和7年「STOP!熱中症 クールワークキャンペーン」
2025年6月1日施行 労働安全衛生規則改正とは
2025年6月1日から、労働安全衛生規則改正が施行されます。
改正内容は、熱中症の重篤化を防止するための「体制整備」「手順作成」「関係者への周知」が事業者に義務付けられます。
労働安全衛生規則改正による熱中症対策義務化の背景
近年、気候変動による猛暑の増加に伴い、職場における熱中症による死亡災害が2年連続で年間30人を超え、熱中症対策の重要性が高まっています。
また、死亡者の約7割は屋外作業であるため、この気候変動の影響によりさらに増加の懸念がされています。
現行法令では、熱中症における健康被害の対応についての定めがないため、事業者に対して具体的な対策を義務付ける法改正を行うことになりました。
熱中症対策義務化の内容
改正労働安全衛生規則(以下、改正規則)では、熱中症対策として以下の2点が事業者に義務付けられます。
- 熱中症患者の早期発見のための報告体制の整備と周知
事業者は、「熱中症を生ずるおそれのある作業(暑熱な場所での連続作業など)」を行う場合、作業従事者が熱中症の疑いのある状態にあることを早期に発見するための体制を整備する必要があります(改正規則第612条の2第1項)。
具体的には、作業者が熱中症の症状を示している可能性がある場合に、その情報を速やかに報告する仕組みを作り、関係する作業従事者にその体制を周知することが求められます。 - 熱中症の重篤化防止措置の準備と周知
熱中症の疑いがある作業者が発見された場合に、その状態が重篤化するのを防ぐための措置を準備しなければなりません。
たとえば、涼しい場所への移動、適切な水分補給、医療機関への連絡手順などを事前に定め、これを関係作業者に周知する必要があります。
「熱中症」とは?
そもそも熱中症とはどのようなものなのか具体的にご存じでしょうか。
熱中症とは体温が上がり、体内の水分や塩分のバランスが崩れたり、発汗による体温調節機能働かなくなり、体温上昇やめまい、頭痛等様々な症状を起こす状態をさします。
今回の義務化内容の中にある「熱中症を生ずるおそれのある作業」とは「WBGT28度以上または気温31度以上の環境下で、連続1時間以上または1日4時間超の実施が見込まれる作業」を対象にしています。
事業者に求められる具体的な対応
改正規則に基づき、事業者は以下の例などの対応を行う必要があります。
- 作業環境の管理
- 作業時間の短縮
- 暑熱順化への対応
- 水分や塩分の摂取
- 服装
- 作業中の巡視
- 健康管理
WBGT値(暑さ指数)の活用
WBGT値とは、「湿度」「日射・輻射(ふくしゃ)など周辺の熱環境」「気温」の3つを取り入れた熱中症を予防することを目的とされた指標です。単位は気温と同じ摂氏度(℃)で示されますが、その値は気温とは異なります。
対応としては日本産業規格JIS Z 8504を参考に作業現場で測定、実測できない場合は熱中症予防情報サイトなどでWBGT値を把握することが求められています。
■WBGT値の計算計算方法

■WBGT値の警戒度

■身体作業強度等に応じたWBGT基準値
■身体作業強度等に応じたWBGT基準値
WBGT値を低減させるために下記のような対策を行うことが求められます。
- 屋外作業場所への簡易な屋根の設置
- 冷房を備えた休憩場所または日陰等の涼しい休憩場所の設置
など
作業時間の短縮
WBGT値が基準値を大幅に超える場合は、作業を控えるようにしましょう。
やむを得ず作業を続ける場合は、休憩時間を長めに設けたり、労働者の健康状態を管理者が確認する等の対策を取るようにしましょう。
暑熱順化への対応
熱中症の発症リスクには暑熱順化(体が暑さに慣れること)の有無が大きく影響します。
暑熱順化には個人差もありますが、数日から2週間程度かかるとされているので、計画的に暑熱順化期間を設けることが望ましいです。
水分や塩分の摂取
のどの渇きを自覚しているか否かかかわらず、水分や塩分を作業前後及び作業中に定期的に摂取するよう管理者による指導を行いましょう。
服装
熱を吸収・保熱しやすい服装は避け、透湿性・通気性の良い服装を着用しましょう。
作業中の巡視
管理者は作業場への定期的な巡視を行い、労働者の健康状態や水分・塩分の摂取状況等を確認しましょう。
健康管理
事業者は熱中症リスクを抑えるために下記のような取り組みを行うことが求められています。
- 健康診断結果に基づく対応
- 日常の健康管理についての指導
- 労働者の健康状態や暑熱順化の状況確認
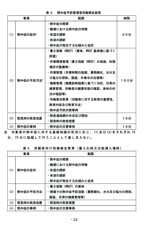
労働衛生教育
作業を管理する者や労働者に対してあらかじめ下記項目について労働衛生教育を行いましょう。
- 熱中症の症状
- 熱中症の予防方法
- 緊急時の緊急処置
- 熱中症の事例
■熱中症予防管理者労働衛生教育/労働者向け労働衛生教育
施行後の監督と罰則
令和7年6月1日以降、労働基準監督署は定期監督などで事業場を訪問する際、改正規則の遵守状況を確認します。
体制の整備や周知に不備がある場合、指導が行われ、改善が認められない場合には労働安全衛生法違反として罰則(50万円以下の罰金など)が科される可能性があります。
まとめ
令和7年6月1日施行の労働安全衛生規則改正は、職場での熱中症対策を義務化する重要な変更です。事業者は、報告体制の整備、重篤化防止措置の準備、そしてこれらの周知を確実に行う必要があります。
施行が目前に迫っているため、早急に対応を進めることが求められます。熱中症による労働災害を防ぐため、事業者と労働者が協力して安全な職場環境を整えることが重要です。




